
为贯彻落实教育部和省教育厅关于大学生职业规划大赛的要求,加强学校职业规划教育和就业指导,增强大学生职业规划意识,指导其通过学习实践提升综合素质和能力,及早做好就业准备,以择业新观念打开就业新天地,促进高质量充分就业,12月11日,我校第十七届“华图杯”大学生职业规划大赛决赛在博雅楼演播厅进行。
校党委副书记周群英出席会议并致辞。她表示,大学生职业规划大赛是我校积淀深厚、影响广泛的品牌校园文化活动。她强调,职业规划大赛不仅是竞技赛场,更是一堂鲜活的“大思政课”、一次深刻的自我认知实践,更是赋能学生成长的重要平台。通过举办大赛,能帮助同学们清晰解答“我是谁、我要到哪里去、我如何去”的人生课题。她希望,参赛选手按照要求认真比赛,展现自己的风采,赛出成绩,赛出水平;评委要客观公正,把优秀的选手评选出来,参加省赛的选拔,要再次打磨,争取获得优异的成绩。她鼓励同学们赛后将规划转化为实际行动,坚守“视职业为事业”的追求,践行“让生活铸就生命”的哲学,坚持“以规划引领发展”的准则,树立终身学习理念,在服务社会中实现个人价值与人生幸福的统一。
比赛现场周群英为用人单位代表颁发了“就业指导师”证书。
此次大赛历时两个月,分为成长赛道和就业赛道,共有8000余名选手报名,经学院初赛、学校复赛、多轮打磨,赛前培训等环节,最终成长赛道12名和就业赛道11名选手进入决赛环节。成长赛道设主题陈述、评委提问环节;就业赛道设主题陈述、综合面试环节。
比赛邀请我校长期从事职业规划和就业指导的教师,咸阳彩虹学校、陕西启迪教育集团、陕西师范大学杨凌实验中学和华图教育科技有限公司用人代表担任决赛评委。
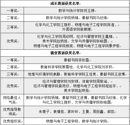
经过激烈角逐,两赛道共评选出一等奖2名,二等奖4名,三等奖6名,优秀奖11名,网络最佳人气奖5名,优秀指导教师6名、优秀组织奖2个。

本次大赛由招生就业处主办,物理与电子工程学院承办、各二级学院协办。各二级学院主管学生工作领导、全体辅导员、大赛指导教师,学生代表近千人观看了比赛。